解读龙虎榜
简介:逻辑决定高度,资金推动发展,每日跟踪沪深交易龙虎榜。证券执业资格号:A0300619100001 李佳勇
- 人气
- 6437
-
11月21日
7:58 解读君直播室,我们这里有最新最热的题材第一时间解读,每日涨停板分析,每日机构游资龙虎表格,给你分析市场上最火爆的题材上涨逻辑,后市走向。我们根据基本面,政策面进行价值投机,在爆发前潜伏,在爆发后及时撤退,做时间的朋友;欢迎每天来我们的直播间留下你的脚印! -
11月21日
7:58 【解读君微信公众号】欢迎大家扫码关注解读君的微信公众号!解读君的公众号每天可以免费领取当日涨停表,当日涨停板高度和个股龙虎榜表格!我们公众号文章每天提供市场分析,消息解读,行情讲解,以及机构主力的买卖情况!微信号: jdlhb88 或者直接扫描下方二维码!
点击图片放大
-
11月21日
7:58《解读龙虎榜智库》订购:30天:480元,优惠价399元;90天:1350元,优惠价999元;【订购/查看方式】1.网页电脑端:地址:http://t.stockstar.com/live/liveroom/5188;股友互动区【左边】点击【智库订阅】按钮,就可以购买和查看智库内容;2.手机端:方法一:复制地址http://bo.stockstar.com/waplive/LiveRoom/5188到微信或者浏览器中,可以直接查看解读君的文字直播,互动区留言,也可以购买和查看智库文章(注意:要登录账号);方法二:下载证券之星APP,点击下方【直播】按钮,找到解读龙虎榜直播间,点击右上角【智库】按钮就可以购买和查看智库内容(注意:苹果手机无法在APP上购买);如果产品上面或者网页端遇到任何问题,可以扫描二维码关注服务号,私信联系我们的客服!解读君不会发布个人联系方式,所有私下与您联系的都是骗子,切勿上当!
点击图片放大
-
11月21日
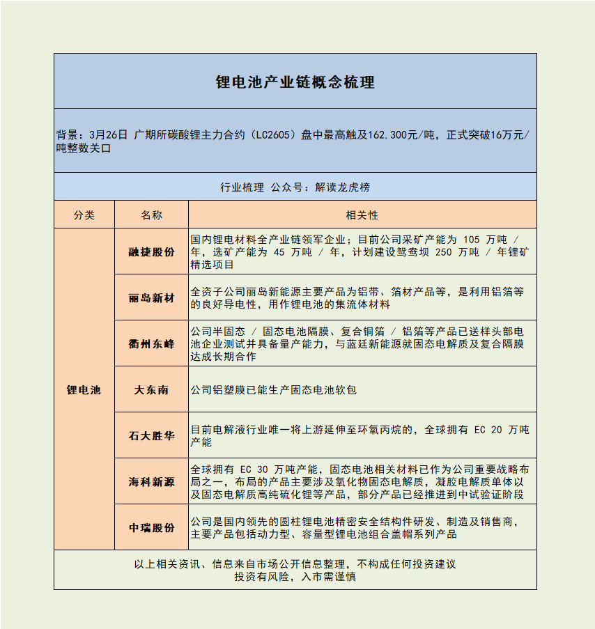
8:00 一、昨日热点名字:深中华A、国统股份、合富中国小群:航天发展、九牧王水产品:中水渔业锂矿:大为股份华为Kubernetes:瑞斯康达二、谷歌发布新一代图像生成模型Nano Banana Pro谷歌正式推出了全新图像生成与编辑模型 Nano Banana Pro (Gemini 3 Pro Image)。该模型基于 Gemini 3 Pro 架构构建,号称能以前所未有的控制力、完美的文字渲染效果以及增强的世界知识储备,将用户的构想转化为工作室级(studio-quality)的设计作品。谷歌Nano Banana:当虹科技、万兴科技、网达软件、视觉中国三、英伟达人形机器人即将亮相鸿海科技日英伟达与人形机器人关键合作伙伴富士康携手,双方合作研发的人形机器人将于11月21日鸿海科技日亮相。该机器人由英伟达开源基础模型IsaacGR00TN驱动,将率先部署于富士康休斯敦工厂,助力英伟达AI服务器生产。双方长期深化AI服务器、机器人等领域合作,此次亮相是合作重要落地。富士康正扩大美国多地AI服务器产能,双方旨在打造标杆级AI智慧工厂,应对劳动力短缺,抢占机器人赛道机遇。英伟达人形机器人:豪恩汽电、东方精工四、磷酸铁锂行业协会将设成本红线规范报价中国化学与物理电源行业协会将发布《关于参考磷酸铁锂成本指数及规范行业发展的通知》。该《通知》建议,企业应将协会11月18日披露的行业平均成本区间作为报价的重要参考,不要突破成本红线开展低价倾销。中国化学与物理电源行业协会将自本月起,每月定期披露行业平均成本区间,为企业报价提供权威监管依据。磷酸铁锂:湖南裕能、万润新能、德方纳米、富临精工、龙蟠科技五、泽连斯基已收到美和平计划草案 将与特朗普通话磋商据央视新闻报道,乌克兰总统办公室宣布,泽连斯基已正式收到美方提交的俄乌冲突和平计划草案。美方评估认为,该方案有望为停滞已久的外交进程带来突破性进展。据悉,泽连斯基预计近日将与特朗普总统通电话,就现有外交可能性及实现和平的核心要素展开详细磋商。特朗普本周已批准一项旨在结束俄乌冲突的28点新计划,尝试重启和谈。俄乌重建:北新路桥、北方国际六、行业要闻1、民生健康:戒烟药“民生乐速克”已在京东健康、阿里健康等平台全面开售。2、欢瑞世纪:互动影游《江山北望》上线 成为STEAM热门即将推出游戏榜第1名。3、蓝思科技:预计今年人形机器人出货3000台以上,2026年预计实现人形机器人核心部件和整机组装规模翻番。4、金龙羽:半固态系列电池已通过客户检测,并获得订单。5、11月19日,财政部、工信部联合发布《关于征求<新能源汽车政府采购需求标准(征求意见稿)》,《意见》同时明确采购的新能源汽车种类,包括纯电动汽车、插电式混合动力(含增程式)汽车、燃料电池(氢能)汽车。(厚普股份、雪人集团、京城股份)6、高阶覆铜板货源紧俏,有厂商年内已多次提涨产品价格。(生益科技、金安国纪)7、《广东省国家数字经济创新发展试验区建设方案(2025—2027年)》,到2027年人工智能核心产业规模超过4400亿元。(人工智能)8、据日本相关人士透露,本月已出货的对华出口的扇贝等产品,目前仍未通关。(水产品)9、两部委正式公示50个消费新业态新模式新场景试点城市名单。(消费) -
11月21日
9:26 英利汽车、深中华A一字板;九牧王、金圆股份、大中矿业一字跌停; -
11月21日
9:27 4800家个股低开! -
11月21日
9:31 中水渔业冲板! -
11月21日
9:32 榕基软件继续冲高涨停! -
11月21日
9:34 种业、水产、AI应用等领涨,这两条绝对主线! -
11月21日
9:35 獐子岛涨停! -
11月21日
9:37 榕基软件5连板! -
11月21日
9:38 AI短剧概念欢瑞世纪涨停 -
11月21日
9:40 国风新材拉升 -
11月21日
9:41 直接拉升9个点! -
11月21日
9:41 4500家公司待涨! -
11月21日
9:44 开创国际低开太多,地天板有难度,所以冲高的话可以考虑风险; -
11月21日
9:44 今天应该是最后一跌了! -
11月21日
9:49 今天最低点3884点,离解读君10月底预测的3850点非常接近了!当时还没冲4000点的时候,解读君就判断过最高点就是4050点,结果后面最高点4034点;所以3850点附近也是一个基本预判,就是这个点位附近,肯定是有偏差的; -
11月21日
9:52 中国银行创历史新高! -
11月21日
9:56 最新更新《11月21日(周五午间)策略报告》请注意查收! -
11月21日
9:58 4890家公司待涨! -
11月21日
10:11 5000家公司待涨! -
11月21日
10:13 上证指数3875点! -
11月21日
10:13 光刻胶表现还可以! -
11月21日
10:21 浪潮软件拉升! -
11月21日
10:30 3860点! -
11月21日
10:34 江龙船艇拉升 -
11月21日
10:36 北方长龙! -
11月21日
10:48 3845点! -
11月21日
10:49 已经到了解读君之前判断的支撑位置了! -
11月21日
11:00 久之洋涨停,江龙船艇16个点! -
11月21日
11:01 国风新材大幅拉升 -
11月21日
11:02 板了! -
11月21日
11:02 光刻胶龙头! -
11月21日
11:03 昨天筛选的水产、今天筛选的光刻胶,解读君的判断都没问题,不过市场行情实在太难搞了! -
11月21日
11:04 凯美特气涨停! -
11月21日
11:05 高盟新材18个点! -
11月21日
11:07 指数有止跌迹象! -
11月21日
13:04 军工、丝杠拉升! -
11月21日
13:08 综合看,今天午后大幅拉升的概率不是很高,但低点应该就是上午3840点附近,下周一有可能再次回踩确认一下3840点附近,基本上就差不多见底了! -
11月21日
13:10 视觉中国拉升! -
11月21日
13:15 视觉中国拉板! -
11月21日
13:15 AI应用方向反弹! -
11月21日
13:19 今天启动的中日关系的军工、光刻胶、水产,还有AI应用分支的视频、短剧、语料库等就是解读君近期看好的两条确定性的主线! -
11月21日
13:30 中水渔业炸板 -
11月21日
13:30 易点天下:公司与阿里云达成AI漫剧出海框架合作协议,共同打造首个AI漫剧出海加速增长引擎 -
11月21日
13:39 AI应用开始带动市场反击了!中日关系概念股承压! -
11月21日
13:41 浪潮软件9个点! -
11月21日
13:43 看来一山难容二虎,中日关系和AI应用资金只能拉升一个,前两天中日关系更强势些,现在AI应用更强势些; -
11月21日
14:05 看到网上报道小日子重兵云集台海西南诸岛,看来真的要搞事了 -
11月21日
14:06 4900家下跌,下午仅仅是部分公司回暖一些,但整体市场的低情绪还是继续保持的!
楼市又迎重磅政策!事关降低存量房贷利率、购房首付比例
1、国务院发布关于提高个人所得税有关专项附加扣除标准。提高3岁以下婴幼儿照护、子女教育、赡养老人三项个人所得税专项附加扣除标准,分别提高1000元。
作者: | 2023/9/1 11:05:12
加载更多











